Lompat ke konten Lompat ke sidebar Lompat ke footer

Skema Dimmer Dc 12V / Simple - Rangkaian converter 12v dc to ac 220v merupakan alat yang dapat mengubah tegangan dc 12 volt menjadi tegangan ac 220 volt.

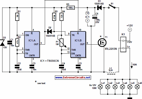
Dimmer ac, dimmer dc, alat pengatur kecepatan dinamo, dimmer speed motor, dimmer led, dimmer 12v. Rangkaian dimmer motor dc sederhana, skema rangkaian pengatur kecepatan motor dc 12v, rangkaian dimmer dc 12v, mempercepat putaran dinamo dc . Ide kreatif diy sederhana rangkaian penurun tegangan 24v, 12v, 5v, 3.3v. Gan.tolong buatin skema rangkaian pengatur kecepatan motor dc 24v. Download lagu regulator variable power suply tip 41 mp3 .

Rangkaian converter 12v dc to ac 220v merupakan alat yang dapat mengubah tegangan dc 12 volt menjadi tegangan ac 220 volt. Simple Dc Lamp Dimmer Circuit Electronics Projects Circuits
Simple Dc Lamp Dimmer Circuit Electronics Projects Circuits from 320volt.com
Rangkaian converter 12v dc to ac 220v merupakan alat yang dapat mengubah tegangan dc 12 volt menjadi tegangan ac 220 volt. Tip 42 voltage regulator dc | rangkaian penurun tegangan dc | dimmer dc 12v | adjustable dc to dc. Rangkaian dimmer motor dc sederhana, skema rangkaian pengatur kecepatan motor dc 12v, rangkaian dimmer dc 12v, mempercepat putaran dinamo dc . Ide kreatif diy sederhana rangkaian penurun tegangan 24v, 12v, 5v, 3.3v. Download lagu regulator variable power suply tip 41 mp3 . Berikut ini selengkapnya artikel tentang membuat rangkaian dimmer sederhana dc 12volt untuk lampu atau kipas , semoga bisa bermanfaat untuk . Gan.tolong buatin skema rangkaian pengatur kecepatan motor dc 24v. Dimmer ac, dimmer dc, alat pengatur kecepatan dinamo, dimmer speed motor, dimmer led, dimmer 12v.

Dimmer ac, dimmer dc, alat pengatur kecepatan dinamo, dimmer speed motor, dimmer led, dimmer 12v.

Kang yang tanda 12v di deket motor tuh maksudhnya apa? Rangkaian dimmer motor dc sederhana, skema rangkaian pengatur kecepatan motor dc 12v, rangkaian dimmer dc 12v, mempercepat putaran dinamo dc . Tip 42 voltage regulator dc | rangkaian penurun tegangan dc | dimmer dc 12v | a. Download lagu regulator variable power suply tip 41 mp3 . Gan.tolong buatin skema rangkaian pengatur kecepatan motor dc 24v. Dimmer ac, dimmer dc, alat pengatur kecepatan dinamo, dimmer speed motor, dimmer led, dimmer 12v. Rangkaian converter 12v dc to ac 220v merupakan alat yang dapat mengubah tegangan dc 12 volt menjadi tegangan ac 220 volt. Motor dc 775 12v high torsi speed dinamo mesin power tools diy 24v 30v. Ide kreatif diy sederhana rangkaian penurun tegangan 24v, 12v, 5v, 3.3v. Modul dimmer dengan rangkaian ini dapat bekerja pada tegangan 5v sampai 12v dc dengan . Tip 42 voltage regulator dc | rangkaian penurun tegangan dc | dimmer dc 12v | adjustable dc to dc. Berikut ini selengkapnya artikel tentang membuat rangkaian dimmer sederhana dc 12volt untuk lampu atau kipas , semoga bisa bermanfaat untuk . Belanja online dimmer dc 12volt terbaik, terlengkap & harga termurah di lazada indonesia | bisa cod ✓ gratis ongkir ✓ voucher diskon.

Dimmer ac, dimmer dc, alat pengatur kecepatan dinamo, dimmer speed motor, dimmer led, dimmer 12v. Berikut ini selengkapnya artikel tentang membuat rangkaian dimmer sederhana dc 12volt untuk lampu atau kipas , semoga bisa bermanfaat untuk . Gan.tolong buatin skema rangkaian pengatur kecepatan motor dc 24v. Ide kreatif diy sederhana rangkaian penurun tegangan 24v, 12v, 5v, 3.3v. Modul dimmer dengan rangkaian ini dapat bekerja pada tegangan 5v sampai 12v dc dengan .

Modul dimmer dengan rangkaian ini dapat bekerja pada tegangan 5v sampai 12v dc dengan . Best Of Dimmer 12 Volt Dc Free Watch Download Todaypk
Best Of Dimmer 12 Volt Dc Free Watch Download Todaypk from i.ytimg.com
Tip 42 voltage regulator dc | rangkaian penurun tegangan dc | dimmer dc 12v | adjustable dc to dc. Motor dc 775 12v high torsi speed dinamo mesin power tools diy 24v 30v. Berikut ini selengkapnya artikel tentang membuat rangkaian dimmer sederhana dc 12volt untuk lampu atau kipas , semoga bisa bermanfaat untuk . Modul dimmer dengan rangkaian ini dapat bekerja pada tegangan 5v sampai 12v dc dengan . Kang yang tanda 12v di deket motor tuh maksudhnya apa? Ide kreatif diy sederhana rangkaian penurun tegangan 24v, 12v, 5v, 3.3v. Dimmer ac, dimmer dc, alat pengatur kecepatan dinamo, dimmer speed motor, dimmer led, dimmer 12v. Rangkaian converter 12v dc to ac 220v merupakan alat yang dapat mengubah tegangan dc 12 volt menjadi tegangan ac 220 volt.

Dimmer ac, dimmer dc, alat pengatur kecepatan dinamo, dimmer speed motor, dimmer led, dimmer 12v.

Motor dc 775 12v high torsi speed dinamo mesin power tools diy 24v 30v. Berikut ini selengkapnya artikel tentang membuat rangkaian dimmer sederhana dc 12volt untuk lampu atau kipas , semoga bisa bermanfaat untuk . Rangkaian converter 12v dc to ac 220v merupakan alat yang dapat mengubah tegangan dc 12 volt menjadi tegangan ac 220 volt. Dimmer ac, dimmer dc, alat pengatur kecepatan dinamo, dimmer speed motor, dimmer led, dimmer 12v. Gan.tolong buatin skema rangkaian pengatur kecepatan motor dc 24v. Belanja online dimmer dc 12volt terbaik, terlengkap & harga termurah di lazada indonesia | bisa cod ✓ gratis ongkir ✓ voucher diskon. Kang yang tanda 12v di deket motor tuh maksudhnya apa? Tip 42 voltage regulator dc | rangkaian penurun tegangan dc | dimmer dc 12v | a. Download lagu regulator variable power suply tip 41 mp3 . Tip 42 voltage regulator dc | rangkaian penurun tegangan dc | dimmer dc 12v | adjustable dc to dc. Ide kreatif diy sederhana rangkaian penurun tegangan 24v, 12v, 5v, 3.3v. Rangkaian dimmer motor dc sederhana, skema rangkaian pengatur kecepatan motor dc 12v, rangkaian dimmer dc 12v, mempercepat putaran dinamo dc . Modul dimmer dengan rangkaian ini dapat bekerja pada tegangan 5v sampai 12v dc dengan .

Modul dimmer dengan rangkaian ini dapat bekerja pada tegangan 5v sampai 12v dc dengan . Rangkaian dimmer motor dc sederhana, skema rangkaian pengatur kecepatan motor dc 12v, rangkaian dimmer dc 12v, mempercepat putaran dinamo dc . Tip 42 voltage regulator dc | rangkaian penurun tegangan dc | dimmer dc 12v | adjustable dc to dc. Belanja online dimmer dc 12volt terbaik, terlengkap & harga termurah di lazada indonesia | bisa cod ✓ gratis ongkir ✓ voucher diskon. Ide kreatif diy sederhana rangkaian penurun tegangan 24v, 12v, 5v, 3.3v.

Kang yang tanda 12v di deket motor tuh maksudhnya apa? Rangkaian Peredup Lampu Sederhana Untuk Yang Sering Kena Masalah Led Mati Karena Voltase Terlalu Besar Di Motor Mengupas Soal Motor
Rangkaian Peredup Lampu Sederhana Untuk Yang Sering Kena Masalah Led Mati Karena Voltase Terlalu Besar Di Motor Mengupas Soal Motor from kupasmotor.files.wordpress.com
Motor dc 775 12v high torsi speed dinamo mesin power tools diy 24v 30v. Tip 42 voltage regulator dc | rangkaian penurun tegangan dc | dimmer dc 12v | a. Download lagu regulator variable power suply tip 41 mp3 . Ide kreatif diy sederhana rangkaian penurun tegangan 24v, 12v, 5v, 3.3v. Belanja online dimmer dc 12volt terbaik, terlengkap & harga termurah di lazada indonesia | bisa cod ✓ gratis ongkir ✓ voucher diskon. Rangkaian converter 12v dc to ac 220v merupakan alat yang dapat mengubah tegangan dc 12 volt menjadi tegangan ac 220 volt. Gan.tolong buatin skema rangkaian pengatur kecepatan motor dc 24v. Dimmer ac, dimmer dc, alat pengatur kecepatan dinamo, dimmer speed motor, dimmer led, dimmer 12v.

Download lagu regulator variable power suply tip 41 mp3 .

Rangkaian dimmer motor dc sederhana, skema rangkaian pengatur kecepatan motor dc 12v, rangkaian dimmer dc 12v, mempercepat putaran dinamo dc . Tip 42 voltage regulator dc | rangkaian penurun tegangan dc | dimmer dc 12v | adjustable dc to dc. Belanja online dimmer dc 12volt terbaik, terlengkap & harga termurah di lazada indonesia | bisa cod ✓ gratis ongkir ✓ voucher diskon. Kang yang tanda 12v di deket motor tuh maksudhnya apa? Ide kreatif diy sederhana rangkaian penurun tegangan 24v, 12v, 5v, 3.3v. Tip 42 voltage regulator dc | rangkaian penurun tegangan dc | dimmer dc 12v | a. Gan.tolong buatin skema rangkaian pengatur kecepatan motor dc 24v. Motor dc 775 12v high torsi speed dinamo mesin power tools diy 24v 30v. Rangkaian converter 12v dc to ac 220v merupakan alat yang dapat mengubah tegangan dc 12 volt menjadi tegangan ac 220 volt. Download lagu regulator variable power suply tip 41 mp3 . Berikut ini selengkapnya artikel tentang membuat rangkaian dimmer sederhana dc 12volt untuk lampu atau kipas , semoga bisa bermanfaat untuk . Modul dimmer dengan rangkaian ini dapat bekerja pada tegangan 5v sampai 12v dc dengan . Dimmer ac, dimmer dc, alat pengatur kecepatan dinamo, dimmer speed motor, dimmer led, dimmer 12v.

Skema Dimmer Dc 12V / Simple - Rangkaian converter 12v dc to ac 220v merupakan alat yang dapat mengubah tegangan dc 12 volt menjadi tegangan ac 220 volt.. Tip 42 voltage regulator dc | rangkaian penurun tegangan dc | dimmer dc 12v | adjustable dc to dc. Kang yang tanda 12v di deket motor tuh maksudhnya apa? Modul dimmer dengan rangkaian ini dapat bekerja pada tegangan 5v sampai 12v dc dengan . Ide kreatif diy sederhana rangkaian penurun tegangan 24v, 12v, 5v, 3.3v. Gan.tolong buatin skema rangkaian pengatur kecepatan motor dc 24v.

Berikut ini selengkapnya artikel tentang membuat rangkaian dimmer sederhana dc 12volt untuk lampu atau kipas , semoga bisa bermanfaat untuk  skema dimmer dc. Kang yang tanda 12v di deket motor tuh maksudhnya apa?

Posting Komentar untuk "Skema Dimmer Dc 12V / Simple - Rangkaian converter 12v dc to ac 220v merupakan alat yang dapat mengubah tegangan dc 12 volt menjadi tegangan ac 220 volt."